
Thorium Reader er en e‑bokleser laget for alle, med spesielt fokus på tilgjengelighet. Vi analyserte appens design og informasjonsarkitektur for å identifisere utfordringer i navigasjon, etiketter og struktur. Basert på egne funn og brukertester foreslo vi konkrete forbedringer som resulterte i en mer brukervennlig og intuitiv leseopplevelse, der brukerne raskt og enkelt kan finne frem i bøkene sine.

Thorium Reader er en tilgjengelig e-bokleser med støtte for ulike språk og formater, men brukerundersøkelser avslørte utfordringer med navigasjon, etiketter og struktur. Dette gjør appen forvirrende å bruke, hvor det kan gå unødvendig tid til å finne det brukerne leter etter. Dette er tid som kunne vært brukt på å lese.
Vi tok et dypdykk i Thorium Readers informasjonarkitektur for å finne hva som kunne forbedres. Løsningen er basert på både egne analyser og brukertester. Vi har omstrukturert plasseringen av funksjoner, gjort etiketter mer intuitive og lagt til nye funksjoner for å skape en mer brukervennlig og effektiv leseopplevelse.
Det første vi gjorde var å gå grundig gjennom appens nåværende informasjonsarkitektur. I rapporten beskriver vi hvordan appen fungerer, hvordan den er strukturert, og hva den inneholder av navigasjon, etiketter og oppsett. Dette gjorde vi for å bli bedre kjent med appen, identifisere styrker, svakheter og forbedringspotensial. Nedenfor er noen av funnene.
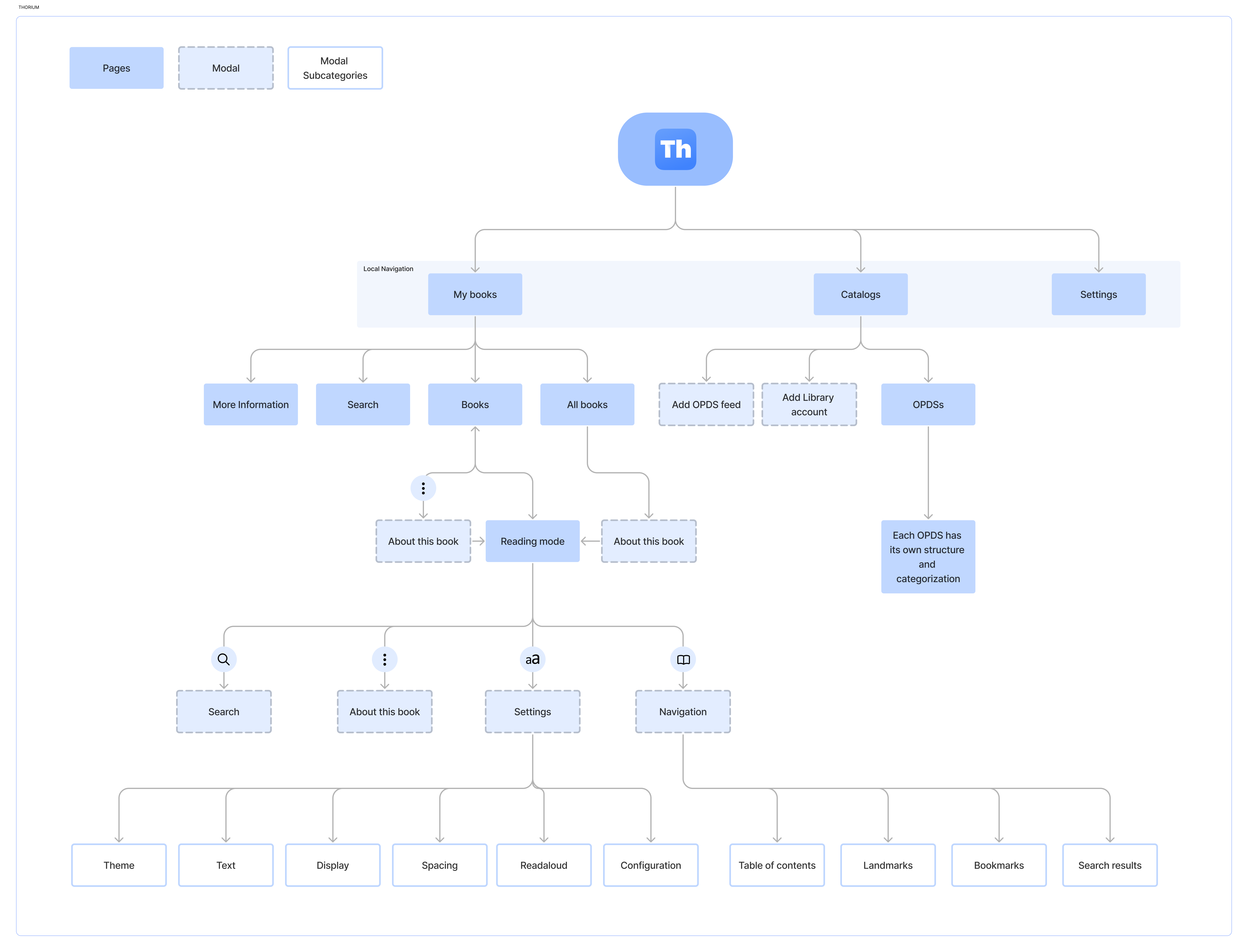
Etter å ha analysert Thorium Reader, ble det laget et sitemap for å visualisere applikasjonens struktur og koblinger. Sitemapet inkluderer sider, modaler, viktige knapper og subkategorier fra lesevisningsmodusen for å tydeliggjøre områder hvor «Innstillinger» og «Navigasjon» kan være forvirrende.

Vi har også sett nærmere på andre ledende desktop-baserte e-bokløsninger. Konkurrentene i analysen er Apple Books, Kindle Reader og Icecream Reader, hver med unike styrker og utfordringer som gir verdifull innsikt.

Før vi gikk videre med redesign av Thorium Reader, ønsket vi å teste løsningen på brukere i målgruppen for å avdekke flere potensielle problemer. Vi intervjuet seks personer (22–59 år, 3 menn og 3 kvinner), som på forhånd hadde installert Thorium på egen enhet. Spørsmålene og oppgavene i testen tok utgangspunkt i tidligere analyser og de sidene vi ønsket å forbedre. Brukertestingen avdekket at de største utfordringene lå i navigasjon og organisering, noe som gjorde appen lite intuitiv for brukerne.

Vi gjennomførte en åpen kortsortering med tre deltakere, hvor de grupperte og navnga ulike etiketter fra lesevisningen. Resultatet viste at noen etiketter passet godt inn i eksisterende kategorier, mens andre burde flyttes for å samsvare bedre med brukernes forventninger. I tillegg lot vi deltakerne plassere etiketter i en tom prototype, noe som ga innsikt i hvor de naturlig forventet å finne funksjonene.


For å få en oversikt over brukernes behov laget vi en oversikt på de viktigste behovene, og disse ble brukt videre i forbedringen av Thorium Reader.

Deretter laget vi to forskjellige personas som da skal representere brukere som var positive til appen og de som støtte på problemer. Dette ga mer innsikt i brukernes behov og hva som bør forbedres.


Dette er vårt forslag til lesevisningen. Den er fortsatt delt i tre seksjoner: Toolbar, Book View og Local Navigation. Toolbaren øverst er redesignet basert på innsikter fra kortsorteringen, med endringer i plassering og etiketter for å forbedre navigasjonsflyten og møte brukerens forventninger. “Back” og “Fullscreen”-knappene beholdt sin plass, da brukerne mente dette var naturlig.


Deltakerne opplevde forvirring når de søkte etter ord, fordi oversikten over treff ikke vises umiddelbart. Som respons ble søk-knappen flyttet til venstre i verktøylinjen, og søk nå viser en tydelig oversikt over treff, som gjør det enklere å navigere og finne ord.


Verktøylinjen har nå en egen innholds-knapp, som gjør det enklere å få oversikt over bokas innhold. Tidligere var funksjonen skjult under en annen knapp, noe brukertestingen viste skapte problemer.


I bokvisningen er designet justert for å ligne en fysisk bok og dekker nå bare en del av skjermen. Piler for å bla er flyttet fra lokal navigasjon til sidene av boken, noe som føles mer naturlig og intuitivt. Bokmerkefunksjonen er også forbedret: brukere kan nå trykke direkte på et bokmerkeikon på siden i stedet for å bruke en knapp i verktøylinjen, noe som gjør prosessen mer sømløs og knyttet til innholdet


En "Mer informasjon-modul" ble fjernet, da brukertestingen viste at den var komplisert og forvirrende. I stedet viser progresjonslinjen start- og sluttpunktene for hvert kapittel, samt sidetall, slik at brukeren enkelt kan navigere mellom kapitler og følge med på egen lesing.

Vi valgte å endre navnet fra “All Books” til “Library”, da dette opplevdes som mer intuitivt og relevant. Den foreslåtte informasjonarkitekturen er fortsatt delt i tre seksjoner, men plasseringen av dem er endret for bedre flyt og brukervennlighet.


Verktøylinjen er plassert øverst på siden og inneholder kjente funksjoner fra tidligere versjon, men med en ny funksjon: brukere kan nå sortere og filtrere bøker direkte fra verktøylinjen, uten å gå til hele biblioteket. Dette gjør det raskere og enklere å organisere og håndtere bøker, og systemet er konsistent i hele appen (bortsett fra i lesemodus).


Den lokale navigasjonsmenyen er flyttet til venstre side for å gi brukeren enkel tilgang til underseksjoner i appen. F.eks. Tags har fått egen side, slik at brukeren enkelt kan organisere og finne bøker basert på egne kriterier.


I denne seksjonen vises innholdet fra de ulike undersidene. På hjemme-siden kategoriseres innholdet etter de andre undersidene, slik at brukeren får en oversikt over hele biblioteket og enkelt kan navigere mellom bøkene sine.

Det nye sitemapet for den forbedrede versjonen av Thorium Reader har en struktur som gir brukerne tilgang til sider fra flere ulike steder. Sitemapet visualiserer hvordan bedre etiketter og flere tilgangspunkter kan skape en mer strukturert og tydelig navigasjon. Målet med den nye versjonen er å tilby en sømløs og raskere navigasjonsopplevelse. Tidligere var brukere usikre på funksjonen til enkelte knapper, men dette er nå løst gjennom forbedret merking og en bedre organisering av innholdet.

Med det nye designet testet gruppen igjen på de samme seks deltakerne, som utførte de samme oppgavene som i originalversjonen. Spørsmålene i etterkant ble justert for å passe til prototypen. Resultatene viste at brukerne var mer positive til løsningen vår, og opplevde designet som både enklere og mer intuitivt å bruke

Vi valgte å fokusere på biblioteket og leservisningen, da disse sidene både er sentrale for brukeropplevelsen og hadde flest utfordringer. Basert på brukertesting og egen analyse ble designet forbedret med tydeligere navigasjon, forståelige ikoner og etiketter, samt sidetall i leservisningen. Endringene ga et mer håndgripelig bokfølelsesinntrykk og bedre oversikt, noe som gjorde appen mer intuitiv og brukervennlig.
